用戶名:
密碼:
忘記密碼
設為首頁
-
黃金展位
-
企業注冊
個人注冊
中國振動機械行業第一網絡媒體
發布求購
產品報價
首頁
貿易
公司庫
產品庫
產品報價
行業資訊
行業展會
技術支持
篩分論壇
我要搜索:
行業資訊
找供應
找產品
找求購
找公司
技術支持
行業資訊
產品報價
熱門搜索:
振動篩
谷物清選機
破碎機
旋振篩
直線篩
篩網
超聲波振動篩
振動電機
振動給料機
輸送機
粉碎機
提升機
本站首頁
|
我要采購
|
我要銷售
|
電子樣本
|
品牌企業
|
企業招聘
|
振動機械書籍
|
行業人物
|
市場分析
|
行業設備
|
政策法規
|
企業新聞
|
振動機械
|
RSS訂閱
您當前位置:
首頁
>>
行業資訊
>>
行業資訊
熱門:
2021中國(鄭州)國際砂石及尾礦與建筑固廢處理技術展覽會
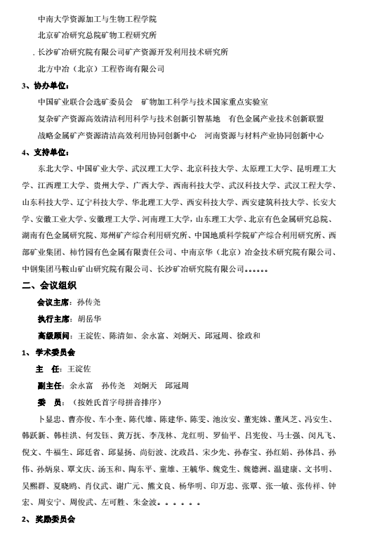
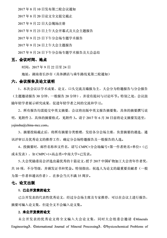
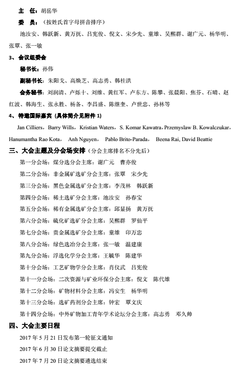
2017中國礦物加工大會第一輪通知
2017-06-27
來源:
中國振動機械網
【
大
中
小
】
..
本文關鍵詞:
浮選 2017中國礦物加工大會
責任編輯:曉麗
中國振動機械網版權與免責聲明:(點擊查看)
分享到:
微信
新浪微博
QQ空間
QQ好友
“
浮選
2017中國礦物加工大會
”
更多相關資訊
·
美卓擴大浮選機攪拌裝置產品范圍,創新型 FloatForce?+ 進一步提高運營...
(2024-10-17)
·
長沙礦山院攻克高滑石型銅鎳礦選礦技術難題
(2021-08-24)
·
浮選工藝中常見的10大問題
(2021-05-24)
·
云南個舊綠色賦能選礦產業轉型升級
(2021-04-12)
·
礦山裝上“智慧腦” 資源利用更高效
(2021-03-09)
·
漲知識!6種常見的選礦方法,太詳細了
(2020-12-03)
·
華潤聯盛公司蘇村選煤廠精煤產品攪拌裝置初見成效
(2020-12-02)
產品
貿易
企業
資訊
技術
展會
產品搜索:
熱礦篩
旋振篩
脫水篩
圓振動篩
直線振動篩
氣流篩分機
高效重型篩
200拍擊篩
螺旋輸送機
帶式輸送機
振動輸送機
鏈式輸送機
振動給料機
復式給料機
雙軸攪拌機
振動料斗
振動給煤機
旋振磨
振動磨
渦輪式粉碎機
振動提升機
斗式提升機
垂直提升機
立式振動電機
最新推薦新聞
950萬噸/年!廣西一石灰巖礦推動無人化轉型...
總投資8億元!湖北980萬噸/年建筑石料用灰巖礦初步...
新疆300萬噸煤礦項目進入實質性建設階段...
795萬方/年!廣東江門儲量2381萬方海砂礦權出讓提...
增儲上產,“礦產資源小省”也當發力...
今年一季度陜西省煤炭產量1.92億噸,同比增幅4.2%...
陽西礦業年產2700萬噸砂石項目試運行順利完成...
山西規范露天采石場與露天礦山分類管理...
邳州新港首列煤炭專列進港,公鐵水聯運全面運行...
銜接5.46億噸礦山!中國電建年吞吐量1500萬噸碼頭...
篩分通誠信企業推薦
重型機械
輕型機械
電機配件
高服機械
威猛振動
四達振動
神宇機械
萬力振動
北海礦山
河南萬泰
鑫鷹環保
宇環機械
志遠篩子王
金特振動
新鄉威遠
恒錦冶金
中鑫機械
朝陽振動
高服機械
大漢振動篩
天和振動篩
力天振動
偉良搖擺篩
重慶宏展
先臣機械
三辰機械
恒久振動
鑫達振動
興邦機械
天惠通用
元升振動
廣建機械
歐霖佳機械
盾牌篩網
眾鑫振動電機
新鄉振動電機
通達振動電機
明電電氣
安泰篩網
金山網業
金馬礦機
啟航過濾
宏達振動
惠寶振動電機
宏達煤化設備
寶飛振動電機
凡士通彈簧
盾發篩網
一周資訊排行
中聯重科取得多工況振動篩相關專利,多工...
(04-17)
銷量破8500萬噸!砂石骨料業務成為該央企...
(04-17)
美卓升級骨料數字化服務組合,助力客戶提...
(04-17)
平陸運河,2026年通航!700億“世紀工程”...
(04-17)
西部黃金啟動赴港上市,首季預盈超4.5億!...
(04-16)
湖南永州祁零盆地“尋錳”取得重大突破...
(04-17)
三重發力!承德砂石骨料年產能超1億噸,年...
(04-17)
河南4個石油天然氣探礦權掛牌出讓!...
(04-17)
“城市礦山”藏有多少“富礦”?...
(04-17)
遼寧兩礦山開采方案通過專家審查進入公示...
(04-17)
網站首頁
|
網站簡介
|
網站地圖
|
法律聲明
|
聯系我們
|
服務項目
|
篩分通會員
|
廣告合作
|
投訴建議
|
友情鏈接
|
申請友情鏈接
全國統一客服熱線:0371-56727233 振動篩分交流群① 58519197(滿)② 107250318(滿) ③ 87177774(未滿) ④ 35419702(未滿)
© 2007- 中國振動機械網 版權所有
豫ICP備11007950號
增值電信業務經營許可證:豫B2-20190850
客服郵箱: 本站法律顧問:河南光法律師事務所
:871792307
1321379918
技術:
:497398702