用戶名: 密碼: 忘記密碼
設為首頁 - 黃金展位 -   企業注冊   個人注冊
中國振動機械行業第一網絡媒體
在線咨詢網站客服
我要搜索:
熱門搜索: 振動篩 谷物清選機 破碎機 旋振篩 直線篩 篩網
超聲波振動篩 振動電機 振動給料機 輸送機 粉碎機 提升機
本站首頁 | 我要采購 | 我要銷售 | 電子樣本 | 品牌企業 | 企業招聘 | 振動機械書籍 | 行業人物 | 市場分析 | 行業設備 | 政策法規 | 企業新聞 | 振動機械 | RSS訂閱
 您當前位置:首頁 >> 行業資訊 >> 國內資訊熱門:2021中國(鄭州)國際砂石及尾礦與建筑固廢處理技術展覽會
 

工信部370項行業標準報批公示匯總表(節能環保部分)

2016-06-27 來源: 中國振動機械網
  近日,從工信部獲悉,370項機械、航空、輕工、化工、冶金、建材行業標準報批公示,包含多項節能環保標準,涉及余熱回收、選擇性非催化還原法煙氣脫硝裝置、脈沖袋式除塵器等。具體內..

  近日,從工信部獲悉,370項機械、航空、輕工、化工、冶金、建材行業標準報批公示,包含多項節能環保標準,涉及余熱回收、選擇性非催化還原法煙氣脫硝裝置、脈沖袋式除塵器等。具體內容如下:

  370項機械、航空、輕工、化工、冶金、建材行業標準報批公示

  根據行業標準制修訂計劃,相關標準化技術組織等單位已完成《靜態混合器》等221項機械行業標準、《飛機燃油系統供輸油泵系列型譜》等8項航空行業標準、《使用可燃性制冷劑房間空調器產品運輸的特殊要求》等4項輕工行業標準、《油酸聚氧乙烯醚》等83項化工行業標準、《耐火緩沖泥漿》等46項冶金行業標準、《天然石材墻地磚》等8項建材行業標準的制修訂工作。在以上370項行業標準批準發布之前,為進一步聽取社會各界意見,特予以公示,截止日期2016年7月22日。

  工業和信息化部科技司

  2016年6月22日

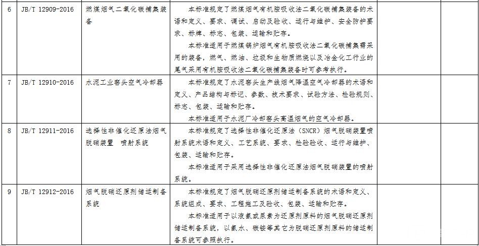
  370項行業標準公示匯總表(節能環保部分)

 


本文關鍵詞:

冶金 節能環保 建材 脈沖袋式除塵器 行業標準

責任編輯:劉麗娟
中國振動機械網版權與免責聲明:(點擊查看)
冶金 節能環保 建材 脈沖袋式除塵器 行業標準 ”更多相關資訊
 · 海南高速與平陸運河集團舉行砂石骨料合作專題座談會... (2026-04-02)
 · 湖北兩宗采礦權近5億噸儲量,6.3億元被當地國企民企分別競得!... (2026-04-02)
 · 紅獅集團江西區域5家公司獲評國家級綠色工廠! (2026-03-23)
 · 3個5000噸級泊位!浙江三門現代建材產業項目碼頭工程通過竣工質量評定... (2026-03-12)
 · 高原綠色基建答卷——西藏米林產業園砂混系統投產有感... (2026-01-13)
 · 產品抽檢不合格!江西撫州多家砂石公司被通報 (2026-01-05)
 · 中鐵二十一局力作!合武高鐵高標準機制砂石料場單日破7500噸... (2025-12-29)

產品 貿易 企業 資訊 技術 展會  
產品搜索:
熱礦篩 旋振篩 脫水篩 圓振動篩
直線振動篩 氣流篩分機 高效重型篩 200拍擊篩
螺旋輸送機 帶式輸送機 振動輸送機 鏈式輸送機
振動給料機 復式給料機 雙軸攪拌機 振動料斗
振動給煤機 旋振磨 振動磨 渦輪式粉碎機
振動提升機 斗式提升機 垂直提升機 立式振動電機
最新推薦新聞
礦山生產怎樣在發展與保護之間找到平衡?...
7.3元/噸!安徽銅陵起始價8600萬元的砂石礦2.01億...
年開采達1500萬噸!洞庭湖勝利采區砂石運輸船舶啟...
紫金礦業一季度歸母凈利201億比增98%
河南規范露天開采戰略性礦產臨時用地管理工作...
砂石來源全合法,為何船主還被罰?
海南530座歷史遺留礦山重披綠裝
山東“十五五”:到2030年煤炭產量穩定在8000萬噸...
非洲阿斯馬拉銅多金屬礦項目試生產成功!...
向地下2000米“要礦”!湖北這家礦山聯手中國地質...
篩分通誠信企業推薦
  • 重型機械
  • 輕型機械
  • 電機配件
高服機械威猛振動四達振動
神宇機械萬力振動北海礦山
河南萬泰鑫鷹環保宇環機械
志遠篩子王金特振動新鄉威遠
恒錦冶金中鑫機械朝陽振動
高服機械大漢振動篩天和振動篩
力天振動偉良搖擺篩重慶宏展
先臣機械三辰機械恒久振動
鑫達振動興邦機械天惠通用
元升振動廣建機械歐霖佳機械
盾牌篩網眾鑫振動電機新鄉振動電機
通達振動電機明電電氣安泰篩網
金山網業金馬礦機啟航過濾
宏達振動惠寶振動電機宏達煤化設備
寶飛振動電機凡士通彈簧盾發篩網
一周資訊排行
投資超百億!年產2200萬噸骨料!海螺水泥...(04-21)
國務院國資委新設境外國資工作局,對砂石...(04-23)
國家發改委:推動石油和煤炭消費達峰...(04-20)
國際!中鐵七局一碎石生產系統投產...(04-21)
內蒙古地質礦產集團地勘院有限公司正式掛...(04-21)
今年一季度陜西省煤炭產量1.92億噸,同比...(04-21)
增儲上產,“礦產資源小省”也當發力...(04-21)
總倉儲量3.6萬噸!海南屯昌大月嶺礦區4座...(04-21)
甘肅省首筆“采礦權抵押+生物多樣性金融”...(04-21)
795萬方/年!廣東江門儲量2381萬方海砂礦...(04-21)
網站首頁 | 網站簡介 | 網站地圖 | 法律聲明 | 聯系我們 | 服務項目 | 篩分通會員 | 廣告合作 | 投訴建議 | 友情鏈接 | 申請友情鏈接
全國統一客服熱線:0371-56727233 振動篩分交流群① 58519197(滿)② 107250318(滿) ③ 87177774(未滿) ④ 35419702(未滿)
© 2007- 中國振動機械網 版權所有 豫ICP備11007950號 增值電信業務經營許可證:豫B2-20190850
客服郵箱: 本站法律顧問:河南光法律師事務所  
中國振動機械網客服:871792307 1321379918 技術:中國振動機械網技術支持:497398702