用戶名: 密碼: 忘記密碼
設為首頁 - 黃金展位 -   企業注冊   個人注冊
中國振動機械行業第一網絡媒體
在線咨詢網站客服
我要搜索:
熱門搜索: 振動篩 谷物清選機 破碎機 旋振篩 直線篩 篩網
超聲波振動篩 振動電機 振動給料機 輸送機 粉碎機 提升機
本站首頁 | 我要采購 | 我要銷售 | 電子樣本 | 品牌企業 | 企業招聘 | 振動機械書籍 | 行業人物 | 市場分析 | 行業設備 | 政策法規 | 企業新聞 | 振動機械 | RSS訂閱
 您當前位置:首頁 >> 行業資訊 >> 國內資訊熱門:2021中國(鄭州)國際砂石及尾礦與建筑固廢處理技術展覽會
 

工信部發布《建材工業鼓勵推廣應用的技術和產品目錄(2016-2017年本)》

2016-05-27 來源: 中國振動機械網
  為促進建材工業穩增長、調結構、轉型升級、降本增效,在著力化解水泥、平板玻璃嚴重產能過剩矛盾的同時,引導建材行業補短板,發展綠色建材和先進無機非金屬材料,推動傳統建材升級..

  為促進建材工業穩增長、調結構、轉型升級、降本增效,在著力化解水泥、平板玻璃嚴重產能過剩矛盾的同時,引導建材行業補短板,發展綠色建材和先進無機非金屬材料,推動傳統建材升級換代,推進供給側結構性改革,培育新增長點,工信部組織編制了《建材工業鼓勵推廣應用的技術和產品目錄(2016-2017年本)》,并于近日在工信部官網進行公告。

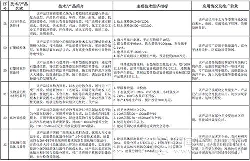
  《目錄》對廢棄物預處理及水泥窯協同綜合利用一體化技術、水泥生產企業能源管控及信息化技術等41項技術、產品的主要技術經濟指標、應用情況及推廣前景等進行了介紹。










本文關鍵詞:

工信部 水泥 廢棄物 產品目錄

責任編輯:劉麗娟
中國振動機械網版權與免責聲明:(點擊查看)
工信部 水泥 廢棄物 產品目錄 ”更多相關資訊
 · 銷量破8500萬噸!砂石骨料業務成為該央企成業績核心增長極... (2026-04-17)
 · 毛利率 56.55%!砂石骨料業務成尖峰集團建材版塊兒2025盈利關鍵... (2026-04-15)
 · 李葉青:格局重塑關鍵期 砂石骨料、混凝土價格筑底穩步向上... (2026-04-02)
 · 砂石骨料總產能突破9700萬噸!金隅冀東新增1350萬噸產能筑牢競爭壁壘... (2026-03-31)
 · 浙江長興推動灰色水泥實現綠色智造! (2026-03-27)
 · 同比增長17.87%!廣東塔牌集團2025年凈利6.34億元 (2026-03-02)
 · 天山股份2025年預虧60-75億! (2026-02-04)

產品 貿易 企業 資訊 技術 展會  
產品搜索:
熱礦篩 旋振篩 脫水篩 圓振動篩
直線振動篩 氣流篩分機 高效重型篩 200拍擊篩
螺旋輸送機 帶式輸送機 振動輸送機 鏈式輸送機
振動給料機 復式給料機 雙軸攪拌機 振動料斗
振動給煤機 旋振磨 振動磨 渦輪式粉碎機
振動提升機 斗式提升機 垂直提升機 立式振動電機
最新推薦新聞
礦山生產怎樣在發展與保護之間找到平衡?...
7.3元/噸!安徽銅陵起始價8600萬元的砂石礦2.01億...
年開采達1500萬噸!洞庭湖勝利采區砂石運輸船舶啟...
紫金礦業一季度歸母凈利201億比增98%
河南規范露天開采戰略性礦產臨時用地管理工作...
砂石來源全合法,為何船主還被罰?
海南530座歷史遺留礦山重披綠裝
山東“十五五”:到2030年煤炭產量穩定在8000萬噸...
非洲阿斯馬拉銅多金屬礦項目試生產成功!...
向地下2000米“要礦”!湖北這家礦山聯手中國地質...
篩分通誠信企業推薦
  • 重型機械
  • 輕型機械
  • 電機配件
高服機械威猛振動四達振動
神宇機械萬力振動北海礦山
河南萬泰鑫鷹環保宇環機械
志遠篩子王金特振動新鄉威遠
恒錦冶金中鑫機械朝陽振動
高服機械大漢振動篩天和振動篩
力天振動偉良搖擺篩重慶宏展
先臣機械三辰機械恒久振動
鑫達振動興邦機械天惠通用
元升振動廣建機械歐霖佳機械
盾牌篩網眾鑫振動電機新鄉振動電機
通達振動電機明電電氣安泰篩網
金山網業金馬礦機啟航過濾
宏達振動惠寶振動電機宏達煤化設備
寶飛振動電機凡士通彈簧盾發篩網
一周資訊排行
投資超百億!年產2200萬噸骨料!海螺水泥...(04-21)
國務院國資委新設境外國資工作局,對砂石...(04-23)
國家發改委:推動石油和煤炭消費達峰...(04-20)
國際!中鐵七局一碎石生產系統投產...(04-21)
內蒙古地質礦產集團地勘院有限公司正式掛...(04-21)
今年一季度陜西省煤炭產量1.92億噸,同比...(04-21)
增儲上產,“礦產資源小省”也當發力...(04-21)
礦山生產怎樣在發展與保護之間找到平衡?...(04-23)
總倉儲量3.6萬噸!海南屯昌大月嶺礦區4座...(04-21)
甘肅省首筆“采礦權抵押+生物多樣性金融”...(04-21)
網站首頁 | 網站簡介 | 網站地圖 | 法律聲明 | 聯系我們 | 服務項目 | 篩分通會員 | 廣告合作 | 投訴建議 | 友情鏈接 | 申請友情鏈接
全國統一客服熱線:0371-56727233 振動篩分交流群① 58519197(滿)② 107250318(滿) ③ 87177774(未滿) ④ 35419702(未滿)
© 2007- 中國振動機械網 版權所有 豫ICP備11007950號 增值電信業務經營許可證:豫B2-20190850
客服郵箱: 本站法律顧問:河南光法律師事務所  
中國振動機械網客服:871792307 1321379918 技術:中國振動機械網技術支持:497398702