用戶名: 密碼: 忘記密碼
設為首頁 - 黃金展位 -   企業注冊   個人注冊
中國振動機械行業第一網絡媒體
在線咨詢網站客服
我要搜索:
熱門搜索: 振動篩 谷物清選機 破碎機 旋振篩 直線篩 篩網
超聲波振動篩 振動電機 振動給料機 輸送機 粉碎機 提升機
本站首頁 | 我要采購 | 我要銷售 | 電子樣本 | 品牌企業 | 企業招聘 | 振動機械書籍 | 行業人物 | 市場分析 | 行業設備 | 政策法規 | 企業新聞 | 振動機械 | RSS訂閱
 您當前位置:首頁 >> 行業資訊 >> 行業資訊熱門:2021中國(鄭州)國際砂石及尾礦與建筑固廢處理技術展覽會
 

淮安船閘堵船4000艘!砂石貨主船東著急上火

2019-07-05 來源: 中國振動機械網
7月3日,淮安船閘上行船隊126個,貨輪1954艘,預計待閘時間212時;下行船隊68個,貨輪2063艘,預計待閘時間225小時,上下行待閘的船舶已達到創紀錄的超4000艘! 淮安船閘上游有淮河、里下河和大..

7月3日,淮安船閘上行船隊126個,貨輪1954艘,預計待閘時間212時;下行船隊68個,貨輪2063艘,預計待閘時間225小時,上下行待閘的船舶已達到創紀錄的超4000艘!

淮安船閘上游有淮河、里下河和大運河三個方向來船,是運河上最繁忙、通過量最大的船閘,主要擔負區域基礎建材、能源運輸的重要任務。

據淮安船閘消息,該船閘對集裝箱船、LNG船、重點物資等船舶提前放行,但包括運輸砂石的傳統燃油散貨船在內的船舶仍需要排隊等待,目前待閘時間在10天左右。

部分堵船原因

近年來河南、淮河等地區對河砂開采整治行動,且目前河南全省處在汛期禁采階段,黃砂等貨物跨地區運輸較多,部分船舶航線更改;

近期蘇北及皖北農業灌溉取水較多,淮河、蘇北運河航道水位低于通航標準

...

據了解,每年同期淮安船閘幾乎都會上演堵船大戲,但本次上下行超4000艘船待閘仍略顯夸張。

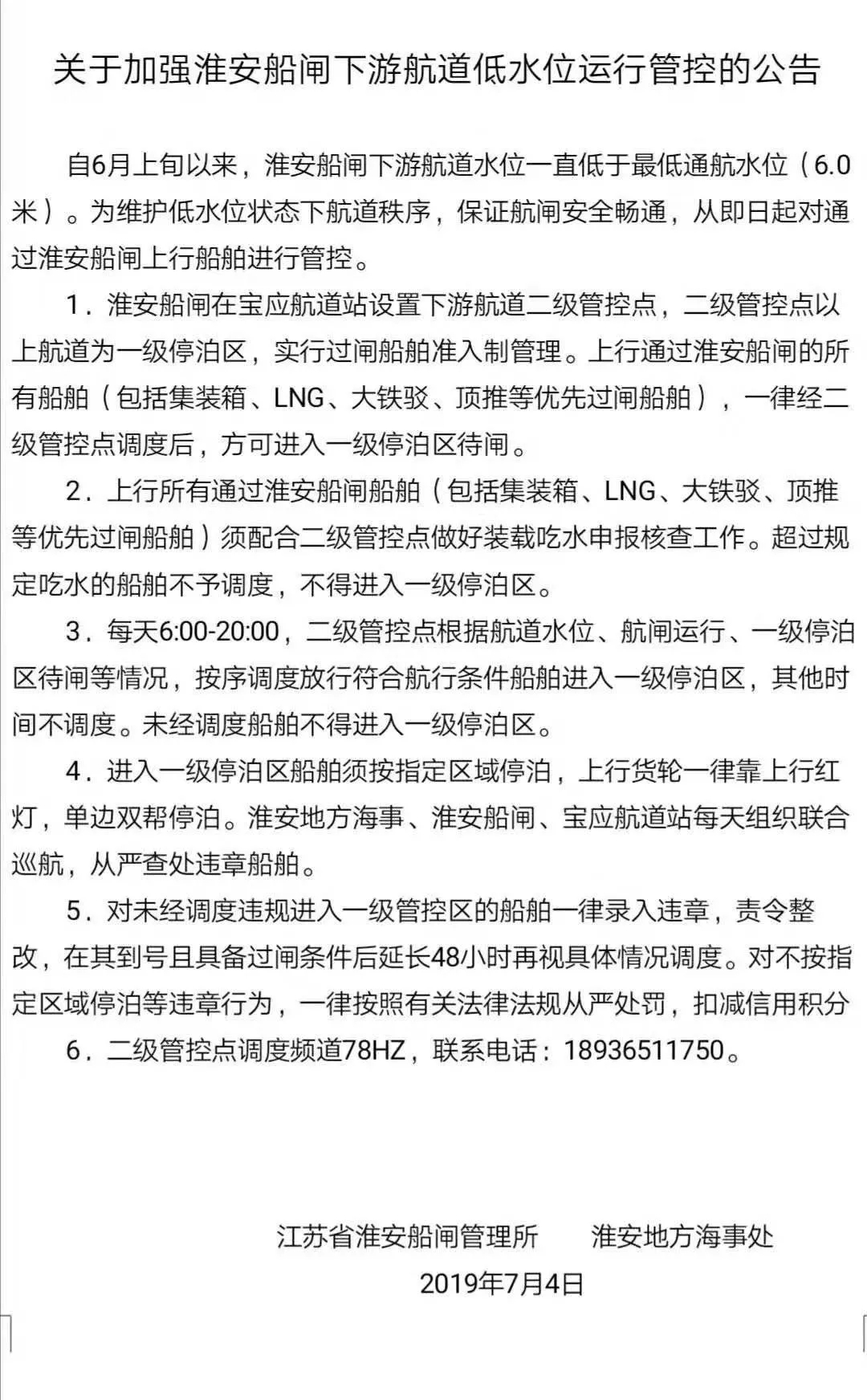
為了應對該情況,淮安船閘今日(7月4日)發布了調度管控如下:


本文關鍵詞:

河砂開采 禁采

責任編輯:曉麗
中國振動機械網版權與免責聲明:(點擊查看)
河砂開采 禁采 ”更多相關資訊
 · 長沙5市管河道全面禁止采砂至2030年12月31日 (2026-01-21)
 · 廣州市白云區水務局關于劃定2026年度白云區管采砂河道河砂禁采區的公告... (2025-10-31)
 · 16年禁采,砂石船放空100至200公里!湘江長沙段全面禁采砂石的背后……... (2025-10-13)
 · 注意!廣州這些河道禁止采砂 (2025-10-10)
 · 水利公安聯合行動!鞏義市“拉網式”排查非法采砂行為... (2025-09-04)
 · 5月1日起!湖北該地汛期禁止一切河道采砂活動 (2025-04-27)
 · 查處非法采砂行為20起!廣西發布中央環保督察整改工作驗收公示... (2025-04-07)

產品 貿易 企業 資訊 技術 展會  
產品搜索:
熱礦篩 旋振篩 脫水篩 圓振動篩
直線振動篩 氣流篩分機 高效重型篩 200拍擊篩
螺旋輸送機 帶式輸送機 振動輸送機 鏈式輸送機
振動給料機 復式給料機 雙軸攪拌機 振動料斗
振動給煤機 旋振磨 振動磨 渦輪式粉碎機
振動提升機 斗式提升機 垂直提升機 立式振動電機
最新推薦新聞
叩開南美礦業大門!中色股份1.06億美元拿下秘魯Rau...
廣東發布2026年重點建設項目計劃:儲量57.5億噸、3...
三駕馬車驅動轉型 上峰水泥擬更名“上峰材料”!建...
江蘇健全全鏈條治理體系 提升建筑垃圾資源化利用水...
流拍!遼寧儲量6280萬方花崗巖礦7.35億元起拍無人...
南昌小洲砂石碼頭按下建設快進鍵!
福建省首例!漳州“礦+地+剩余砂石”組合拍賣1.46...
江西九江完成全部歷史遺留廢棄礦山生態修復...
全面投產邁出關鍵一步!海南儲量約1.2億噸砂石大礦...
國家發改委出手整治 全面叫停招投標地方信用評價!...
篩分通誠信企業推薦
  • 重型機械
  • 輕型機械
  • 電機配件
高服機械威猛振動四達振動
神宇機械萬力振動北海礦山
河南萬泰鑫鷹環保宇環機械
志遠篩子王金特振動新鄉威遠
恒錦冶金中鑫機械朝陽振動
高服機械大漢振動篩天和振動篩
力天振動偉良搖擺篩重慶宏展
先臣機械三辰機械恒久振動
鑫達振動興邦機械天惠通用
元升振動廣建機械歐霖佳機械
盾牌篩網眾鑫振動電機新鄉振動電機
通達振動電機明電電氣安泰篩網
金山網業金馬礦機啟航過濾
宏達振動惠寶振動電機宏達煤化設備
寶飛振動電機凡士通彈簧盾發篩網
一周資訊排行
國務院國資委新設境外國資工作局,對砂石...(04-23)
美卓升級骨料數字化服務組合,助力客戶提...(04-23)
必和必拓:已與中國礦產資源集團完成鐵礦...(04-22)
紫金礦業一季度歸母凈利201億比增98%...(04-23)
聚焦建材產業生態共建!海螺集團與中國建...(04-23)
礦山生產怎樣在發展與保護之間找到平衡?...(04-23)
7.3元/噸!安徽銅陵起始價8600萬元的砂石...(04-23)
河南規范露天開采戰略性礦產臨時用地管理...(04-23)
年開采達1500萬噸!洞庭湖勝利采區砂石運...(04-23)
惠州市住建局發文強化建筑垃圾全過程管理 ...(04-23)
網站首頁 | 網站簡介 | 網站地圖 | 法律聲明 | 聯系我們 | 服務項目 | 篩分通會員 | 廣告合作 | 投訴建議 | 友情鏈接 | 申請友情鏈接
全國統一客服熱線:0371-56727233 振動篩分交流群① 58519197(滿)② 107250318(滿) ③ 87177774(未滿) ④ 35419702(未滿)
© 2007- 中國振動機械網 版權所有 豫ICP備11007950號 增值電信業務經營許可證:豫B2-20190850
客服郵箱: 本站法律顧問:河南光法律師事務所  
中國振動機械網客服:871792307 1321379918 技術:中國振動機械網技術支持:497398702